当前位置: 网站首页 >> 通知公告 >> 正文
通知公告

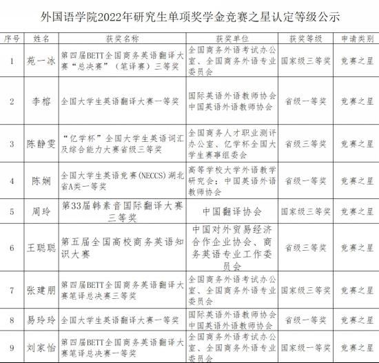
2022年研究生单项奖学金竞赛之星等级公示

发布者: [发表时间]:2022-04-28 [来源]: [浏览次数]:

根据公司关于开展2022年研究生单项奖学金评审工作的通知、《bw西汉姆联研究生单项奖学金管理办法》(长大校发〔2020〕103号)以及《bw西汉姆联硕士研究生学业奖学评定办法》,通过研究生本人申请、导师推荐、公司评议小组审核评议,现将各位同学的等级认定评定结果公示如下:

公示期为2022年4月27日― 2022年4月29日,若公示期内对结果有任何异议,请联系付小秋老师。

地点:文科大楼719

电话:0716-8060768(付老师)

 

                                     bw西汉姆联

                                           2022年4月27日